Security Statement
For company-level security approach, please refer to the Trust Center.
Architecture
Incident Manager for Jira is a ‘Connect on Forge’ app. It’s written in Java in the backend and React in the front end. The Connect aspects of the app are hosted on Heroku.
What do the data flows look like?


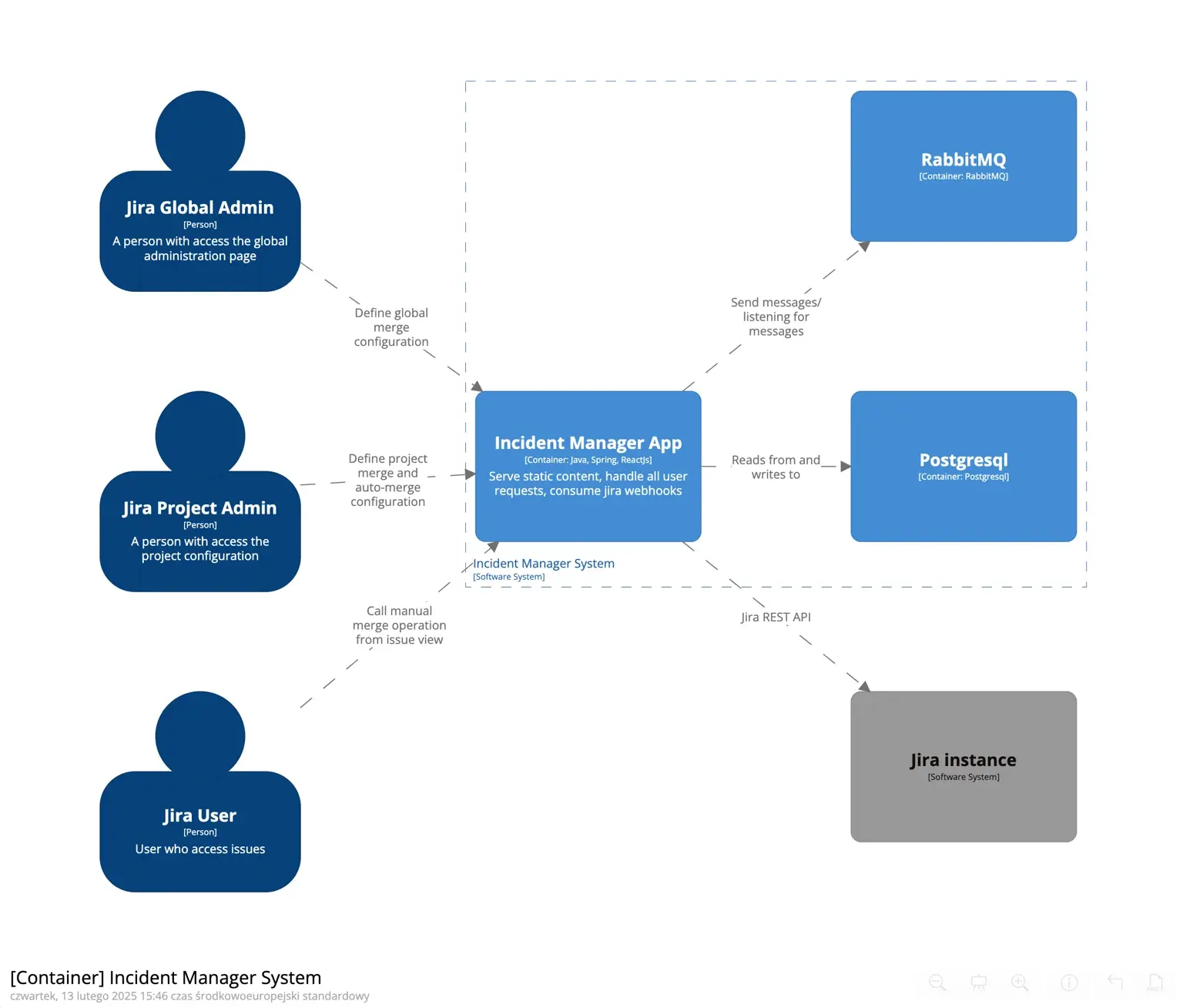
What do the architectural diagrams look like?






What data does the app process?
The app process issue data, project configuration (properties, Jira global configuration (statues, links, workflows, etc.), user permissions, service desk information, request information (request participant).
What data does the app store and where?
The app stores app data (settings, presets, Auto-merge rules), merge history (date, issue keys, merged fields, excluding values). No issue data is stored on the app database. All data are stored in the Heroku Postgres in the US region.
What permissions does the app require?
This app requires six permissions:
- Act on a user’s behalf, even when the user is offline
- Administer the host application
- Administer Jira projects
- Delete data from the host application
- Write data to the host application
- Read data from the host application
- Manage Jira configuration
- Read Jira issue
- Read and write Jira work
- Read Jira users
- Manage service desk customers
Does the app encode all data in transit and at rest?
Yes.
Does the app support data residency?
No. If you are interested in enabling your region, please get in touch with us at support@appsvio.com
Does the app have a data retention policy?
Yes. The data, which is in Connect, is deleted 90 days after the app is uninstalled or after the first site’s inactivity. For now, the Forge data is not yet stored. However, in the future, it will be deleted after 28 days from de-installation date, as per Atlassian policy. More information is available in Data Retention Policy.
Does the app have a data backup policy?
Yes. More information is available in Data Backup Policy.
Useful links and more information: Privacy Policy of Appsvio apps
If you have any questions about the security, e-mail security@appsvio.com
List of features and their platforms
| Feature | Details | |
|---|---|---|
| Manual issue merge | based in Connect | |
| Auto-merge | based in Connect | |
| Merge with Rovo | based in Forge | |
| Bulk actions | based in Connect | |
| Bulk comments | based in Forge | |
| Next comments synchronization | based in Connect | |
| Synchronize comments | based in Connect | |
| Incident Insights Panel | UI is based inn Forge, however the configuration is in Connect |